大连是疫区吗?新冠疫情现状及松材线虫病疫区相关情况 大连是疫区吗?新冠疫情现状及松材线虫病疫区相关情况大连现在是疫区吗新增松材线虫病疫区根据国家林业和草原局公告(2025年第4号),新增疫区覆盖5省部分县区:辽宁省:沈阳市浑南区,大连市中山区、西岗区、甘井子区...... admin2026-02-17
黑龙江省12月26日疫情通报及多地区最新疫情防控情况 黑龙江省12月26日疫情通报及多地区最新疫情防控情况12月26日黑龙江省最新疫情通报(今日疫情通报黑龙江2月11日疫情通报)年12月26日0-24时,黑龙江省新增境外输入无症状感染者1例。当日治愈出院本土确诊病...... admin2026-02-17
疫情网络家长会家长发言稿:孩子成长教育探讨与疫情期间情况分享 疫情网络家长会家长发言稿:孩子成长教育探讨与疫情期间情况分享疫情网络家长会家长发言稿疫情网络家长会家长发言稿1尊敬的老师,各位家长:大家早上好!我先简单地做个自我介绍,我叫___,是一(1)班___的妈妈。首先非常.... admin2026-02-17
1月19日全球疫情动态:西安首次零新增,多国疫情分化 1月19日全球疫情动态:西安首次零新增,多国疫情分化全球疫情动态「1月19日」:西安疫情首次“零新增”疫情已进入收尾...1、截至1月19日,全球疫情呈现以下动态:西安首次实现本土病例“零新增”,美国、日本、英...... admin2026-02-17
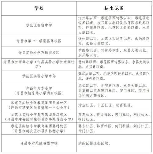
许昌示范区学校大盘点,含学区范围及学校特色介绍 许昌示范区学校大盘点,含学区范围及学校特色介绍许昌示范区的学校有哪些许昌示范区的学校主要有许昌实验小学万通街校区、许昌市兰亭路小学(许昌实验小学兰亭路校区)、许昌市城乡一体化示范区实验学校、许昌市城乡一体...... admin2026-02-17
五台山大宝寺开放情况及无人原因,你想知道的都在这儿 五台山大宝寺开放情况及无人原因,你想知道的都在这儿五台山大宝寺最近闭园了吗1、通过查询相关资料显示,五台山大宝寺最近闭园了。截止到2022年9月14日山西省忻州市全市无低、中、高风险疫情地区,根据当地防疫政策...... admin2026-02-17
热文2021年萧山疫情确诊病例数及各地疫情最新情况 2021年萧山疫情确诊病例数及各地疫情最新情况20121年萧山疫情确诊一共几例1、截至2月3日24时,全市累计报告新型冠状病毒感染的肺炎确诊病例132例。其中:余杭区32例,萧山区19例(其中机场检疫8例...... admin2026-02-17
六年级防控新型冠状病毒手抄报绘制方法及内容介绍 六年级防控新型冠状病毒手抄报绘制方法及内容介绍病毒宣传海报-六年级防控新型冠状病毒手抄报六年级手抄报关于新型冠状病毒科普知识的手抄报,同学们认真绘制了精美的科普手抄报,科学地认识新型冠状病毒,做好预防。...... admin2026-02-17
邹城次密接隔离政策及相关情况介绍,隔离几天有啥要求? 邹城次密接隔离政策及相关情况介绍,隔离几天有啥要求?邹城次密接隔离几天1、集中隔离14天。通知密接人员。显示的红色码根据所在地区的要求的地方进行集中隔离就可以。密接人员会要求居家隔离14天,每天会有人来量体温,...... admin2026-02-17