打算报考河北医科大学研究生,然而不清楚导师名单于何处找寻,网上相关信息零散且担忧其过时,别着急,导师名单每年都会在招生简章里予以公布,至于哪些导师真正具备值得选择的条件,今天凭借实际信息帮你梳理清晰。
河北医大导师名单官方查询渠道
河北医科大学,其硕士研究生导师完整名单,最为权威的发布渠道,乃是学校研究生学院官网。每年9月前后,学校会发布最新年度硕士研究生招生专业目录,而这份PDF文件之中,详细列出了每个专业的招生导师姓名,以及研究方向,还有拟招生人数。
以二零二五年招生这个情况来说,学校有着招收一千八百七十九名硕士生的计划,这计划所涉及的是基础医学、临床医学、药学等好些个学科。具体的导师名单将会按照二级学院来进行划分,像是基础医学院、第四医院、中医学院等等这些,考生得依据自己报考的专业去到对应目录当中查找。
知名导师介绍与研究方向
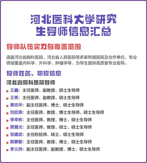
属于河北医科大学的导师团队,真的是资深专家众多集结。在儿科学范畴之内,存在王新良、徐青、赵晓庆、郭卓平、窦志艳、张丰、张宝玺、张琳等好些位主任医师,这些人于小儿血液病、肾脏病等范畴有着丰富临床经验,是学生们争着去选择的对象。
于肿瘤研究范畴里,贺宇彤教授身为典型示例代表,其在1992年从预防医学系毕业之后便留校开展进一步学习研究,当下担任第四医院肿瘤研究所分析细胞室主任一职,主要致力于分子流行病学的研究工作。而康山教授乃是妇产科方面的领军人物,其自河北医学院毕业以后便始终在第四医院临床一线进行工作。
骨科与中医领域导师资源
1965年时出生的骨科专家王鹏程教授,于1987年从本校医学系毕业,在1997年获得了骨科学硕士学位,他曾前往美国宾夕法尼亚州立大学医学院进行深造,在创伤急救这个领域有着深厚的造诣,当下仍然活跃在临床以及科研的一线。
就中医学科范畴而言,霍炳杰身为天津中医药大学中医内科学博士,兼任着副主任医师以及副教授的职称。至于丁旸,其毕业于河北省中医学院,于第四医院中医科担当副主任医师。这两位导师,一位偏重基础研究,一位着重临床实践,可为中医研究生给出不同的选择。

研究生培养模式与校区分布
河北医大对于研究生培养有着明晰的阶段划分,研一上学期的时候,全部学生均于本部展开公共课程的学习,其中涵盖医学统计学、科研方法论等内容,自研一下半年起始,基础研究方向的学生去往西校区中医学院,而临床方向的学生则进入各个附属医院并跟随导师。
中医研究生也有着基础与临床的区分,基础方向的学生在后期会集中于西校区,西校区的地址是新石南路。这样的一种分段培养模式,一方面保证了理论教学具备一致性,另一方面还能让学生尽早去接触专业研究环境。
报考难度与竞争现状分析
说到考取的难度,实际上存在着两面性。其一,学校并非211院校,而且处于河北,跟北上广的医学院校相比较,报考的热度略微低些,整体竞争相对来讲较为容易。其二,医学专业自身门槛高,同时2025年总的招生规模达到1879名,报考的人数同样是众多的。
需特别予以提醒的是,肿瘤学、骨科、儿科这类热门专业,知名导师的名额竞争是相当激烈的。就像康山教授所在的妇产科,每年报考的人员常常是远远超过计划数量的。基础稍微薄弱一些的考生能够考虑避开大热的方向,去选择中西医结合、公共卫生之类的专业来提升录取概率。
就业前景与地域优势
于河北省范围之内,河北医大研究生所获的认可度那是相当之高,其毕业生进入省市级三甲医院的比例颇为可观。就拿第四医院来讲,每一年都有数量不少的毕业生留在该院工作,或者进入诸如石家庄、保定、唐山等地级市的医院。
然而要是打算前往北京、天津或者南方那些发达地区的三甲医院,或许就得付出更多的精力。这些单位对于科研成果跟名校背景更为看重,所以在读研期间多多发表论文、参与课题,将会成为你突破地域限制的关键筹码。
打算报考哪一个专业,有没有特别想着要跟随的导师,在评论区告知我,我能够帮你去查查这位导师今年的招生状况,并且也欢迎去分享你的备考规划,咱们一块儿交流!