暗藏于教育部职能调整背后的,是每个家庭都理应看懂的升学与就业密码 ,从宝鸡市2025年的招生政策这一方面来看,再到教师职称评审这一情况而言,这些地方教育动态实际上都是国家政策落地的具体体现。
教育部新职能如何影响地方教育
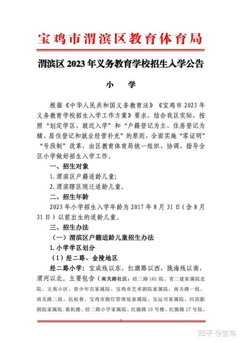
主管教育事业以及语言文字工作的核心部门是国家教育部,其职能调整切切实实地决定了着地方教育局的工作方向,就拿宝鸡市渭滨区来讲,区教育体育局不但得贯彻国家方针,而且也要具体去组织义务教育报名工作。
2025年8月,渭滨区小学一年级的报名时间精确到小时,渭滨区初中七年级的报名时间也精确到小时,这种严格的时间安排,正是教育部“组织实施教育政策”在基层的体现家长一旦错过报名时间,极有可能影响孩子正常入学。
高中招生政策里的硬杠杠
规定极为具体,关于宝鸡市2025年的高中招生,民办普通高中限于在“五区”中展开招生,所有相关高中都被禁止提前进行招生活动,同时也不准许超出计划进行招生。这就确切表明考生以及家长必须借助全市中考中招管理系统来完成报名,要是私下寻觅学校是全然没有作用的。
针对那些处在县域范围之内学位不够充足的情形,市教育局会展开统筹调剂工作,然而这个整个过程是全然透明化的。考生要是打算跨区域去进行就读,那就一定要等待官方所发布的调剂通知,要是自行去联系学校的话这属于违规操作行为。
企业办学的前世今生
宝成小学,它可是个典型的例子,它是由原本的宝成仪表厂创办而来的,现如今此小学同时受到陕西省国防科工办教委以及渭滨区教育局这两方对它的主管。而且,这样一种企业办学的模式在以往的历史进程当中,解决了数量众多的职工子女能够上学的问题。
当下伴随教育改革推进,这类学校的管理体制也发生着变化,然而不论归属怎样,其招生以及教学都应该遵循渭滨区教育局的统一安排,要是家长想要知晓这所学校的情况能够径直前往渭滨区教育体育局询问公交路线。

教师职称评审的严谨流程
截至目前,2025年宝鸡市高级教师职称评审结果当中,仅仅渭滨区开展了教育教学能力测试的公示,而整个宝鸡市的最终结果,尚需等待陕西省职改办的批复。从公示名单能够看出,高新区存在57人拟晋升为一级教师。
历经层层公示,最终由省级予以确认的这般流程,保障了职称评审趋向公正。教师能不能评上高级职称,并非仅取决于教学能力,还得历经多个部门进行审核,任意一个环节倘若存在问题,都极有可能对最终结果造成影响。
事业单位招聘的透明化操作
近年来,宝鸡市事业单位招聘愈发规范,2018年公示的拟聘用人员有913名,其中包含递补名单,2025年市属事业单位拟聘用113人,金台区拟聘用139人,这些名单均在官网上予以明确公示。
2025年下半年进面名单若有意去查询查看,那么也就必要得去往宝鸡市政府门户网那儿亦或是人社局官网之处,资格复审的名单是按照这样的笔试成绩1:3比例来进行弄确定的,要是不符合这个比例的情形之下,那也是需要达成最低分数的界限的,规则是特别清晰明白的。
从报考到入职的完整链条
义务教育报名起始,历经至高中招生阶段,教师职称评审环节,直至事业单位招聘全程,在这些进程里,整个教育体系的工作均围绕教育部职能予以开展。宝鸡高新区在2025年有着拟聘用40人的规划,陈仓区则是拟聘用95人,于这些数据的背后存在着严格的筛选机制。
考生成功通过了笔试,又通过了面试,还通过了资格复审,之后还要历经公示期方可正式入职。在公示的这段期间要是存在异议,相关的有关部门便会再次进行核查,以此来保证每一个环节都能够经得起检验。
你可曾留意过自身所处地区的教育政策究竟是怎样予以执行的呢,像是孩子入学报名的时间,还有教师职称评审的公示名单,这些信息于官网上均可查到,不妨去瞧瞧你们那儿的安排存在何种差异。倘若觉得这篇文章具备用处的话,记得点个赞并分享给身旁有需求的家长以及考生。