报考会计证,看上去流程繁杂琐碎,然而,只要你契合基本所需条件,依照一定顺序逐步进行有序操作,实际上,要拿下这本入门级别的证书并非困难之事。接着,直接为你拆解普通人员从报名起始直至拿到证书的完整流程,全部都是实用的干货内容。
确认你是否具备报考资格
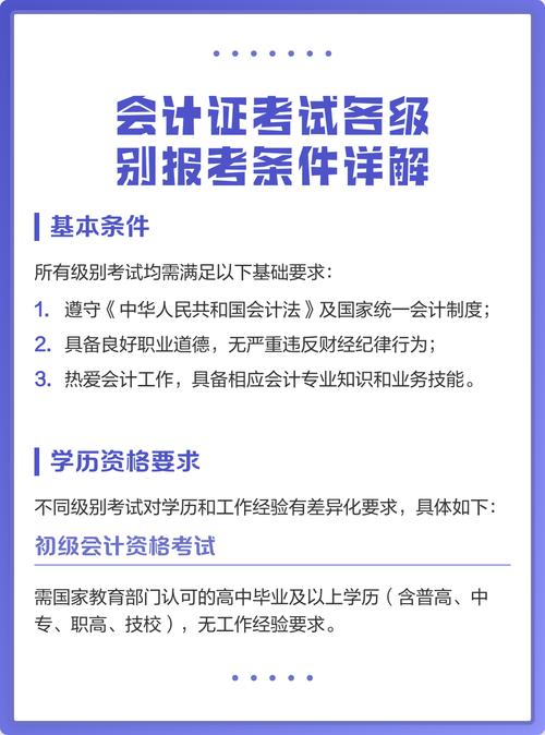
对于报考会计证而言,存在硬性门槛,首先、你必须得遵守像《会计法》这类相关的法律法规,并且不存在严重的财经违纪记录,这可是职业操守方面的底线,其次、你需要对会计工作怀有热情,同时具备基础的业务技能,这会决定你往后能不能胜任工作。
首要的一个极为关键的严格要求乃是学历范畴,你绝对得具备经由国家认可的高中毕业以及高于此程度的学历状况。不管是职业高中、中等专业学校毕业,又或者是普通高中毕业,只要能够在学信网或者相关的教育部门那里查询到相关信息,那就都契合报名的条件范畴。要是不符合学历条件方面的条件,那就没有办法开展接下来的报名步骤。
网上报名具体操作步骤
目前,全国多数地区推行网上报名,你得认准那独一无二的官方平台,即“全国会计资格评价网”。建议借助电脑浏览器直接打开,若通过手机端操作,可能会出现页面显示不完整或者功能没法使用的状况。
你进入网站之后,去找到那个“全国会计专业技术资格考试网上报名系统”,接着点进去。对于首次报名的考生而言,得先去注册账号,按照要求填写真实且有效的手机号以及邮箱,随后再去选择自身参加考试的省份还有报名点,一般而言是依据户籍地或者工作地来进行选择的。
现场审核与缴费环节详解
网上填完个人信息,上传符合要求的免冠一寸照片这一行为完成之后,系统会生成你的报名表。这张报名表要打印出来,由你本人签字确认,有些单位或者学校可能还需要盖章,具体是看当地财政局的通知。
接着是关键的步骤,你要带着身份证的原件以及复印件,还有学历证书的原件以及复印件,以及打印好的报名表,去到指定的报名点去实行现场审核。审核通过以后,工作人员会告诉你怎样去缴纳考务费,一部分地区支持现场交费,一部分地区却要求在规定的时间之内返回官网去进行网上缴费。
备考冲刺与准考证打印

缴费完成之后,你的报名方才算是真正达成成功状态。紧接着后续步骤便是等候考试通知,依据考试大纲以及官方教材开展复习备考行动。一般情况下,初级考试是在5月份举行开展的,中级考试则是在9月份举行进行的,具体确切时间每一年都会存在略微的调整变动情况,需要时刻留意关注官网所发布出来的考务日程安排。
将到考前差不多半个月的时候,要再度登录“全国会计资格评价网”去打印准考证。准考证上面会存在你的具体考试时间,以及地点和座位号,提议多打印两份留作备用。在考试当天一定要携带准考证以及有效期内的身份证原件才能够进入考场。
成绩查询与证书领取
在考试结束往后的大概一个月直至一个半月的这个时间段内,便能够去查询成绩了。接着再次进入登录名为“全国会计资格评价网”的网站,而后点击名为“成绩查询”的栏目,随后输入你自己的证件号码以及姓名,如此就可以查到相应分数了。合格的标准一般常常是各个科目达到规定的60分,参与初级考试的那些人员是需要一次性通过全部科目的。
成绩公布之后,各地会陆陆续续开始发放证书。你能够通过两种方式去查询证书信息,其一呢,是登录“中华人民共和国财政部”的官网,从中找寻到“会计行业管理网”的入口;其二呢,是直接访问“中国人事考试网”或者“全国会计资格评价网”的证书查询栏目,输入姓名以及证书编号去进行查验。
常见问题与避坑指南
报名之际,极易出错的环节在于照片上传以及信息填写,照片得是近期标准证件照,它是以白色为背景,此外要契合系统所设定的像素与大小,身份证号码倘若填错,后续查分以及领证都会极为麻烦,提交之前务必要再三反复核对。
需提醒你的是,存在一些考生借助搜索引擎去寻觅报名入口,进而误点进广告或钓鱼网站的情况。请务必牢记,报名唯有“全国会计资格评价网”此一正规途径,对于任何要求私下进行转账、提供代报名服务的情况皆不可轻信,不然会致使个人信息泄露且钱财遭受损失。
当你看到此处,对于整个报名流程这件事而言,想必你心里应该有着一定的了解了。在你看来,于报考会计证这个过程当中,你认为最大的阻碍究竟是学历条件未能得以满足,还是仅仅只是单纯地觉得复习备考这件事特别耗费时间精力?在此诚挚欢迎你在评论区去畅谈一下你自己的看法理念,要是你觉得这篇文章是具备一定作用价值的话,可千万不要忘记进行点赞动作,然后分享给身旁那些有需要需求的朋友们。