从2019年末直至2023年开端,历经这三年有余,中国社会遭遇了一场绝无仅有的公共卫生方面的严峻考验,从起初采取紧急封控举措,到最终实现有序放开,每一个时间的节点都极为深刻地对14亿人的日常生活产生着影响。
疫情起点 武汉发现不明原因肺炎
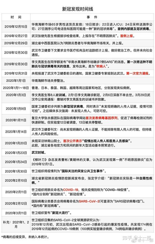
2019年12月,湖北省武汉市的疾控中心展开监测,多家医院陆陆续续接诊了好多例,有着不明原因情况的病毒性肺炎病例,这些患者共同具备的特点是,全都有在华南海鲜批发市场的暴露经历。12月8日,武汉出现了首例被记录下来的确诊病例,此被认定为中国新冠疫情的起始开端。
时至12月31日,武汉市卫健委正式作出通报,首次面向社会公开了这般不明原因肺炎病例的情形。彼时正值春运前夕,人员流动即将抵达顶峰,病毒传播的潜在风险已然埋下。武汉金银潭医院等定点医疗机构着手收治这些特殊的肺炎患者。
确认病原 新冠病毒进入视野
仅在2020年1月7日,中国科研人员就锁定了病原体,这一过程只用了一周多时间,而该病原体是一种从未在人体被发现的新型冠状病毒。到了1月10日,科学家们完成了病原体的核酸检测,还把基因序列分享给了全球,进而为世界研发试剂盒以及疫苗奠定了基础。
1月12日,世界卫生组织予以正式命名,将这种病毒命为2019新型冠状病毒。彼时,武汉的病例数量走势呈上升状态,然而恰遇春节渐近,人员开启大规模返乡行动。1月20日,钟南山院士凭借央视进行确认,这种病毒有“人传人”情况存在,全国范围的警觉才切实被唤醒。
全球关注 世卫拉响最高警报
在2020年1月23号,也就是农历除夕的前一天,武汉宣布实施封城措施,就此这座拥有千万级人口的城市好似被按下了暂停键,紧接着中国全国上下进入到了类似战时的状态。全国各地的医疗队快速地进行集结,有4.2万名医护人员身着白衣肩负使命护甲抗疫,从大年初一开始就分批次奔赴湖北加以支援。
1月30日,世界卫生组织于日内瓦召开紧急委员会会议,宣布中国新冠疫情构成“国际关注的突发公共卫生事件”。这属于世卫组织最高级别警报,当时中国以外的18个国家和地区出现了病例,全球大流行序幕正式拉开。3月11日,世卫组织正式将疫情认定为“全球大流行”。
三年防控 从武汉封城到动态清零

2020年起,至2022年底,中国步入了长达三年的常态化防控阶段。在此期间,北京新发地出现过本土疫情。南京禄口机场出现过本土疫情。西安出现过本土疫情。郑州出现过本土疫情。广州出现过本土疫情。这些疫情规模各不相同。流调追踪成了人们出行标配。大规模核酸检测成了人们出行标配。健康码成了人们出行标配。行程码成了人们出行标配。
2022年上半年期间,香港、深圳、吉林、上海等地先后遭遇奥密克戎变种的冲击,特别是3月至5月的上海疫情,致使拥有2500万人口的超大城市实施静态管理,为此全国多地医护人员再度紧急驰援,在这三年当中,疫苗接种率显著提升,同时病毒致病力也呈下降态势,从而为后续政策调整创造了条件。
调整放开 乙类乙管标志新阶段
在2022年12月之时,因奥密克戎致病性减弱以及疫苗接种普及,国务院联防联控机制接连发布“二十条”与“新十条”,从而优化防控措施,各地不再查验核酸阴性证明,跨地区流动不再受到限制,行程卡于12月13日也正式下线,一个时代宣告结束了。
2023年1月8日,中国正式把新冠病毒感染自“乙类甲管”调整成“乙类乙管”,不再针对入境人员以及货物等去采取检疫传染病管理措施,工作重心由防感染转变为保健康、防重症,这意味着严格防控阶段的终结,社会生产生活开始全方位迈向正常化。
全球落幕 世卫宣布紧急状态结束
尽管国内管控放开了,然而病毒并未消逝,只是步入了低水平流行时期。在2023年春节前后,全国大部分人都历经了第一波感染峰值,医院呼吸科承受着巨大压力,不过社会整体维持了平稳运转,人们开始摘掉口罩去登门拜访亲友。
在2023年5月5日的时候,世界卫生组织总干事谭德塞宣告,新冠疫情已不再构成“国际关注的突发公共卫生事件”。呈现全球性的这场持续达1191天卫生紧急状态明确宣告正式归为结束。自2019年底武汉拉响警报起 ,直至2023年5月在全球有了相应结果 ,中国社会凭借三年全力以赴的坚守从而换得了平稳的过渡。
回溯这三年,从起初的未知惊惶到现今的科学应对,你认为自身于这段特别经历里,最大的改变或者收获是啥?欢迎在评论区留言去分享,点赞以使更多人瞧见这段共同记忆。